人民網濟南4月25日電 為規范基層法律服務工作者執業核准考試工作,根據《基層法律服務工作者管理辦法》(司法部令第138號)和《山東省基層法律服務隊伍發展方案》,結合山東省實際,省司法廳制定出台《山東省基層法律服務工作者執業核准考試辦法(試行)》(以下簡稱《辦法》),為全省基層法律服務工作者執業核准考試工作提供依據和遵循。
《辦法》制定的背景
一是貫徹落實司法部部頒規章的工作要求。2018年2月1日,新修訂的《基層法律服務工作者管理辦法》(司法部令第138號)發布實施,第六條明確規定申請基層法律服務工作者執業須參加省級司法行政機關組織的考試合格。《司法部關於學習貫徹修訂后的<基層法律服務所管理辦法>和<基層法律服務工作者管理辦法>工作的通知》(司發通〔2017〕138號)要求,省級司法行政機關根據需要制定執業核准考試實施辦法,合理設置考試方式、頻率、合格標准等,發揮考試在調控基層法律服務隊伍在發展速度規模方面的作用。
二是規范發展基層法律服務隊伍的迫切需要。中辦國辦《關於加快推進公共法律服務體系建設的意見》明確提出,要規范發展基層法律服務隊伍,山東省提出至2022年,全省基層法律服務工作者隊伍發展到1萬人。因此需出台《基層法律服務工作者執業核准考試辦法》,並按照有關要求組織開展全省基層法律服務工作者執業核准考試,及時補充新鮮血液,推動隊伍健康規范發展。
三是全面加強基層法治建設的現實需求。基層法律服務是基層法治建設的重要內容,基層法律服務隊伍是公共法律服務體系的重要組成部分。從當前發展現狀來看,基層法律服務工作者隊伍結構老化、人員流失嚴重、服務力量匱乏等問題較為突出,遠不能適應基層社會治理、法治鄉村建設、公共法律服務體系建設和一村(社區)一法律顧問全覆蓋的要求。因此需要從省級層面加強政策支持,為持續規范發展基層法律服務隊伍提供制度保障。
《辦法》制定的過程
根據司法部《基層法律服務工作者管理辦法》規定和山東省《基層法律服務工作者隊伍發展方案(2019-2022年)》相關要求,在學習借鑒外省經驗做法基礎上,經充分調研論証、廣泛征求意見、合法性審核等程序,省司法廳制定《山東省基層法律服務工作者執業核准考試辦法(試行)》,於2020年4月20日經省司法廳廳長辦公會審議研究通過后,於4月21日印發,三統一號為SDPR-2020-0120003。
《辦法》的基本內容
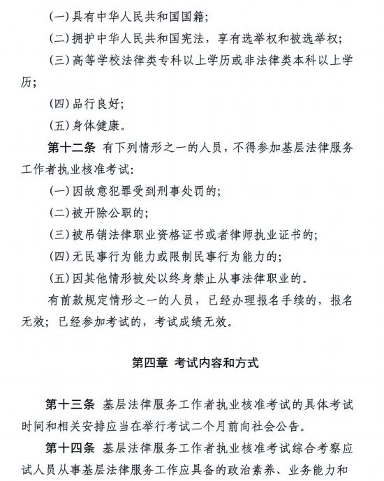
《辦法》共分7章、26條。第一章總則,規定《辦法》制定的依據、適用范圍、原則、監督機關等內容﹔第二章考試組織,規定考試組織實施機關、報名方式、國家統一法律職業資格考試成績的參考使用、考試保密管理等內容﹔第三章報名條件,規定考試報名的符合條件和禁止性條件﹔第四章考試內容和方式,規定考試時間、頻次、內容、形式、分數線的確定、成績復查等內容﹔第五章考試合格証管理,規定考試合格証書的發放、有效期、考試合格后與執業核准的銜接等內容﹔第六章違紀處理,規定違反考試紀律行為的處理﹔第七章附則,規定《辦法》的施行時間及有效期。
《辦法》自2020年5月1日起施行。(山東頻道)







山東省委黨史學習教育領導小組召開會議深入學習貫徹習近平總書記“七一”重要講話精神 省委黨史學習教育領導小組召開會議深入學習貫徹習近平總書記“七一”重要講話精神 持續掀起學習宣傳貫徹熱潮 推動黨史學習教育不斷走深走實 7月8日晚上,省委黨史學習教育領導小組召開第五次會議,深入學習貫徹習近平總書記“七一”重要講話…【詳細】
山東各地深入學習貫徹習近平總書記“七一”重要講話精神 不負韶華,為偉大復興貢獻青春力量 ——山東各地深入學習貫徹習近平總書記“七一”重要講話精神 “未來屬於青年,希望寄予青年。一百年前,一群新青年高舉馬克思主義思想火炬,在風雨如晦的中國苦苦探尋民族復興的前途。一百年來,在中國共產黨的旗…【詳細】
韓正:做好黃河流域生態保護和高質量發展這篇大文章 新華社濟南7月7日電 (記者齊中熙)中共中央政治局常委、國務院副總理、推動黃河流域生態保護和高質量發展領導小組組長韓正6日在濟南主持召開推動黃河流域生態保護和高質量發展領導小組全體會議,深入學習貫徹習近平總書記有關重要講話和指示批示精…【詳細】